Augur Review: Decentralized Prediction Markets on a Blockchain
Augur is perhaps the most promising prediction based blockchain currently on the market. It is also one of the most established Ethereum based projects.
Launched in 2016, Augur has already rolled out a number of technological updates. User adoption has also been on the increase as numerous markets have opened up over the past year. The use cases of Augur has spurred competition from a number of other decentralised prediction markets.
So, with all this increased competition, is Augur still the best "bet"?
In this Augur review I will attempt to answer that. I will also analyse the long term use cases and eventual adoption potential of the REP token.
What is Augur?
Augur is a decentralized market platform for making predictions. As an ERC20 token it uses the Ethereum network to harness the “Wisdom of the Crowd” and make predictions on real world events.

It’s notable that this “crowdfunding” of predictive ability has actually produced many results that are more accurate than those of top experts in the fields being predicted. Predictions are nothing new, in fact in many circles it would be called gambling, while in others it goes under the guise of “analysis”.
Augur actually goes further than this I think, and by utilizing blockchain technology, Augur aims to enable predictive communities that have greater accessibility, lower fees and greater accuracy than anything seen previously.
What is a Prediction Market?
Before getting into the nitty-gritty of Augur let’s first get a better understanding of just what a prediction market is. As you might have guessed, it is pretty much just what it sounds like – an exchange-traded market that is used to predict future events.
In the Augur market participants can buy and sell shares on the outcome of future events, with the pricing dictated by the crowdsourced likelihood of the event occurring.

Research indicates that prediction markets can be more reliable than institutions who employ pools of experts.
Predictive markets are nothing new, with records of predictive markets for political betting stretching back to 1503. They use something called the “Wisdom of the Crowd” to generate generally accurate estimates of the outcome of events. The underlying premise is that with a large enough sample size answers tend to be just as accurate or more so than the answers you would get from an individual expert, or even from a small group of experts.
This is the principle being used by the Augur team to create accurate forecasts and predictions of the future outcome of events.
The Market for Prediction Markets
While it might sound like prediction markets are just another form of gambling, or some gimmick, the fact is that they are considered to be quite valuable when implemented properly.
The “wisdom of the crowd” can lead to stunningly accurate predictions, and eventually will also enable markets to operate more efficiently. Both Google and Ford Motor Company have been using predictive markets internally for over a decade, although the data has been slow to make it to the decision making process.

While these internal markets were used mostly to gauge the effectiveness of in-house processes, predictive markets can be used in the realm of financial markets as well.
There is some consensus that predictive market modeling could be used to hedge investments based on certain corporate behaviors, such as earnings reports, changes in dividends or stock buyback programs, management changes, and acquisitions.
One interesting use of predictive markets is as a form of insurance in developing countries, where citizens have no other effective way to hedge against political, financial, or even climate risks.
Using a predictive market, someone who lives in such a country could in effect purchase insurance against civil strife, drought, flooding, or currency devaluation (among other things) by purchasing a prediction contract that pays out if the unfortunate event occurs.
The Augur Team and History
Augur was one of the very first platforms built on the Ethereum network, having been started in October 2014 by a 13-person team led by Jack Peterson and Joey Krug.
Previous to their work on Augur the two gained experience with blockchain technology when they created Sidecoin, a fork of Bitcoin. In addition to the experienced team at Augur, Vitalik Buterin, the creator of Ethereum, is an advisor to the project.
The first public alpha version of Augur was released in June 2015, and that year Coinbase selected Augur as one of the most exciting blockchain projects of 2015. This is likely the root of rumors that Coinbase would add the Augur token – REP – as one of their few available coins. The beta version of Augur was released in March 2016.

The biggest Augur competitor is Gnosis (GNO), which is also built on the Ethereum network and is a very similar project, with an equally talented and experienced development team.
The primary difference between the two projects comes down to the economic models being used. While Augur uses a fee based model based on trading volume, Gnosis has fees that are based on the number of outstanding shares.
In truth, the potential market for prediction marketplaces is large enough that both projects could thrive and flourish in much the same way that multiple stock, bond and options exchanges exist.
How Augur Works
As you’ve probably already figured out, Augur is meant to be a prediction market platform that will pay users for making correct predictions regarding world events. In addition, the creators of the markets and the holders of REP tokens, who will report on events, will also be rewarded.
Predictions in the market are made by trading shares in the outcome of real-world events. If you think the Patriots will win the Superbowl, The Dow will hit 30,000 or North Korea will shut down their nuclear program by 2020 you can buy shares in those outcomes. If you purchase shares in the correct outcome you profit.
The profits you can make are determined by the likelihood of an event happening, as determined by the crowd. Each share has a value of 1 ETH.

If there are even odds of an event happening you would pay 0.50 ETH for a share, and if the event does happen you get paid 1 ETH. If the event does not happen you’ve lost your 0.50 ETH or however much you spent to purchase your shares.
Share prices will change over time, with the price rising as more people buy shares, and falling if people are selling their shares. This makes it possible to buy shares at a low price and then sell them at a higher price as more people bet on the occurrence of an event – even before the final results are known.
The Augur platform was fully deployed on July 9, 2018 and has been growing since. Version 2 of the platform is due to launch in January 2020, and will be significantly faster than the v1 production platform. It will also allow for instant settlements, so those making wagers on the Augur platform will no longer need to wait for their payout.
How to Create an Augur Market
Anyone can create an Augur market for any real-world event. There is a small Ethereum fee for creating a market, and it can be based on anything from “Will a man land on Mars by 2021?” to “Will the S&P 500 close above 2,600 this week?”
Market creators set their own fee, which is taken from the total pool collected when the market closes. Creator fees must be between 0% and 50% and can be lowered after the market is created, but cannot be raised.

The creator fee comes directly from the trader rewards, so it is in the best interests of creators to keep fees as low as possible, but still high enough to cover the cost of creating the market.
This provides an incentive for people to actually buy shares in the outcome of your market. If your fee is too high, traders will be dissuaded from participating as their potential gains will be limited.
Trading Events in Augur
In addition to creating your own markets, you can also buy and sell shares to trade on the markets that others have created. These shares represent the odds that an event will happen by the time the market closes. As an example let’s use the above “Will the S&P 500 close above 2,600 this week?”*
You follow the equity markets closely, and based on the current fundamental and technical analysis you’ve done you’re fairly certain that the S&P 500 will close above the 2,600 level at the end of this week, so you put in a bid to buy 20 shares at 0.7 ETH per share.
Because shares are worth 1 ETH at the close they can be priced anywhere between 0 and 1 ETH, depending on how likely the crowd believes the outcome is. With a price of 0.7 ETH for your shares the majority of the crowd agrees with you as the price is higher the more likely the outcome based on trades in the Augur system.

If you’re correct when this market closes you stand to make 0.3 ETH per share or a total of 6 ETH. If you’re wrong however, you’ll lose all your investment, or a total of 14 ETH.
As a trader on the Augur platform you can profit in two ways:
- Hold your shares until the market closes and if you’re correct you collect your profits.
- Buy positions when the cost is low and sell them as the prices rises due to changing sentiment. Other events and sentiment in the real world can and do change market prices over time, making it possible to make profits simply on the changing value of shares, even before the market closes.
Note that when you win a trade you are responsible for paying the Augur Reporting fees, which vary based on this calculation:
current_reporting_fee * (augur_open_interest * 5 / rep_market_cap)
Reporting fees are updated every 7 days and are used to pay the REP holders who report on the outcome of events.
Note ✍️: Markets do not have to have binary results. They can have any number of results and you can get a full explanation of markets, trading, reporting and other aspects of the Augur platform here)
REP (Reputation) Tokens
The REP (or Reputation) tokens are what powers the Augur Decentralized Oracle System. You can think of it as the means to “score” events on the Augur platform. Holders of REP tokens can use them as a stake to report on the outcome of the events listed in the marketplace.
REP tokens are not an investment, as they don’t pay passively. Instead they are a tool that helps Augur work. Most users of Augur will never own a REP token, and may not even understand its use. It is important to understand why it exists and what use it has though to fully understand how the Augur platform works.
Augur has limited the supply of REP tokens to 11 million, 80% of which were sold in their ICO. The holders of REP tokens are considered to be “Reporters” and are expected to accurately report the outcome of the random events listed on the Augur marketplace at least every few weeks.
If these “Reporters” fail to report, or report inaccurately, the Reputation of those individuals is redistributed evenly to all the Reporters who did report accurately during the same reporting cycle.
The Benefits of Owning REP Tokens
Owning REP or Reputation entitles you to be a Reporter, and by accurately reporting on the outcome of events in the marketplace you get to share in the market fees imposed by Augur. Each REP token entitles you to 1/22,000,000 of the total market fees collected by Augur for an event.
Obviously, the more REP tokens you own, and the more accurate reporting you do, the more fees you will collect.
The Reporters Job
Each time a market closes, as a REP holder you are to accurately report on the outcome of the event in that market. You also stake a certain amount of REP to back-up your claim. If you see that the event hasn’t occurred yet you can mark it as “Invalid” as you won’t be able to report on it, and don’t want the negative consequences associated with non-reporting.
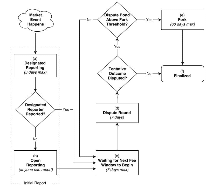
The Augur platform requires the market creator to assign a designated reporter, who then has 3 days to report on the event. If you wish, as a reporter you can challenge the reported outcome within an additional 3 days. If no one challenges the designated reporter the market simply enters its next round.
If the designated reporter fails to report the event goes to an open reporting period in which anyone can report. Once the first report is made the event goes into a holding period until the beginning of the next 7-day payment window. Once the event enters that 7-day fee window a dispute can be made in the following 7 days.

If there is no dispute payment can be made at the end of the 7-day dispute period. If a dispute is made the event goes back to a tentative outcome and becomes open for further dispute. These 7-day dispute rounds will repeat until an accurate result is achieved.
If there is a challenge to the reported outcome, the challenging reporter is required to stake some REP to do so. Augur calls this staked REP a “Dispute Bond”. If the challenge is successful the proposed outcome will be reversed and the challenger gets the “Dispute Bond” funds returned to them.
It is important to mention here that REP was not created to be, nor is it intended by the founders to be a stable source of value. It is a tool used on the Augur platform to accurately report the results of the events. As its name suggests it is meant as a store of reputation for those reporting the facts. The Augur team has made this clear in the following statement:
“REP is a token that comes with both responsibility and reward; it is not a currency.”
Muddying the waters somewhat is the fact that in some ways REP does act like a currency, due to the fact that it is publically traded and has a monetary value. This is necessary since owning REP tokens is the only way to access the Reporter fees generated by the network. That said, it also needs to be mentioned that owning REP tokens should be considered highly speculative and risky.
Augur Adoption
With the prediction market live for 15 months as of the writing of this, it’s interesting to look at the adoption of the Augur platform, and the growth of the Augur community.
Based on data from Curious Giraffe, in September 2019 there were 51 new markets created, and 67 markets finalized. Total spend on the platform was 118.37 ETH, and fees totaled 7.11 ETH. That spend and fees came from the 265 orders filled and 204 orders created.
In short, it is apparent that Augur is being used, but adoption still remains somewhat slow when compared with the billions of dollars being collected by traditional sportsbooks, CFD trading, and casinos.
Of course, it can be quite unfair to compare a Augur to the likes of traditional markets. One of the most important pictures to look at is the long term trend. The open interest on the Augur market has been growing steadily despite the falls in the price of Ethereum.

If we look at social media we can see Augur is popular within the blockchain and cryptocurrency communities. There are 126,000 followers of the Augur Twitter account, which is a good number for a blockchain project.
On Reddit, another good metric for judging interest in blockchain projects, we see over 10,000 followers of the Augur sub-Reddit. The posting is fairly active as well, with daily posts, and multiple comments on each post.
The project's Facebook page is somewhat impressive for a blockchain project, with over 17,000 followers. That’s quite a bit more than most blockchain projects get on Facebook, which tends to be more for the average individual. That is actually promising for Augur since it says a broader range of users could enjoy the Augur platform, and find it useful.
Forecast Foundation?
The development of Augur is being overseen by the Forecast Foundation, which was created by the founders of Augur to oversee the development and growth of the platform.
The Augur Forecast Foundation is comprised of developers and other professionals in technology who believe the future lies with decentralized applications. The Forecast Foundation has no ownership interest in Augur, and it does not lead Augur. It receives no monetary compensation from Augur, so there are no fees paid out to the Forecast Foundation. Instead it exists to support the Augur protocol in any way possible.
The mission of the Forecast Foundation is the support of developing open-source oracles, trading protocols, and related technologies for Augur. These developments should somehow advance the creation of open, transparent and financially sound markets and the protocols that underly such markets.
Outside its role in development, the Forecast Foundation is not involved in any way in the creation or operation of markets created on Augur. It has no access to any of the wallet addresses or funds that are held in escrow contracts, nor can it spend any of these funds.

It has no control or input into how markets are created or resolved and has no role in the approval or rejection of transactions and trades on the network. Furthermore, the Forecast Foundation cannot interact with orders to modify, change, undo or cancel them.
There are no censorship powers held by the Forecast Foundation, and it does not work to curate or restrict markets, trades, positions, orders, or resolutions of any Augur contracts.
Now that you know what the Forecast Foundation does not do, let’s consider what the Forecast Foundation does do.
The main activity of the Forecast Foundation is to create the open-source software that powers Augur and to publish it on Github. The Augur protocol is a set of smart contracts coded in Solidity. They run a test network at dev.augur.net that uses the Ethereum test network to develop new features and enhancements for the Augur network.
Price History of REP
The Augur ICO was held in August 2015 at which time 8.8 million REP tokens were distributed. There are currently 11 million REP tokens in circulation, and that is the total amount that will ever be created.
Immediately following the ICO the REP token traded between $1.50 and $2.00. Since that time the coin has seen three significant price spikes. The first occurred in conjunction with the beta release of Augur in March 2016 and saw price trade just above $16.00.
The next spike was in October 2016 when the ICO tokens were released to investors. At that time price went to just above $18.00, but quickly retreated as many ICO investors dumped their coins for a quick profit. This is a common occurrence in cryptocurrencies when ICO coins are released.

The third price spike occurred in December 2017 and January 2018, when price traded briefly above $108.00. There was no relevant news to cause this spike, but rather it occurred together with a general rise in cryptocurrency prices.
Some have speculated that the rise was due to rumors of REP being added to Coinbase, but that is just rumors. Since then price has trended mostly downward, although there was a recovery in the first quarter of 2019 that more than doubled the price of the REP tokens temporarily.
Those gains have been erased and as of October 9, 2019 the REP token is trading at $8.66, which is pretty much where it was when 2019 began.
Buying & Storing REP
As of October 2019 Bibox is the largest exchange for REP tokens, followed by LATOKEN. There’s also decent trading volumes for the token at VinDAX and also at Bithumb (South Korean Market).
However, we would suggest that you rather opt for more reputable exchanges such as Binance and Coinbase. They are well known around the world and have better security history.

The volume for REP is well spread out across these exchanges which means that there is limited risk of exchange manipulation. On the individual exchange order books, you also have decent liquidity with reasonable turnover and deep order books.
There is no built-in wallet support for REP on the Augur platform, but you can use either the Exodus Wallet or Jaxx Wallet, both of which support REP as well as a number of other cryptocurrencies.
Augur recommends using a cold storage wallet to store your REP. Alternatively, the Ledger Nano S hardware wallet is also a good secure alternative to online and desktop wallets.
You can also connect to the Augur App with an Ethereum wallet of your choice. The Augur platform currently supports Metamask, Trezor, Ledger, and the Edge Wallet.
Conclusion
Augur was one of the first serious blockchain projects out there, and one of the first to use the ERC20 token and Ethereum network.
The fact that it took over three years of development for the project to come out of beta did hurt the reputation of the platform, and over a year following the launch of the mainnet we see slow, but steady growth as users and investors come back to the project.
Even more encouraging, if it is launched as planned, is the coming version 2 platform, which promises improvements related to speed, reporting, and the user interface itself. That January 2020 launch could be the real start of growth for the Augur project.
If things go as planned, the Augur team has said they expect the platform to eventually replace the need for centralized option and futures trading, and the decentralized marketplace could be used to trade everything from commodities to stocks.
I agree this is a possibility, but the project obviously has a long way to go before it’s anywhere near this vision. What’s more likely is that Augur will slowly grow in importance aside of the centralized trading markets, which are far more trusted by the establishment. Maybe several decades from now we’ll see decentralized markets completely replace the centralized equity, commodity, future and options exchanges.
With the price decline of the REP token Augur could either be sinking to oblivion or could be a huge bargain. If history is any guide the REP coin should see a huge spike when Augur releases its version 2 platform in January 2020.
Disclaimer: These are the writer's opinions and should not be considered investment advice. Readers should do their own research.
Disclaimer: These are the writer’s opinions and should not be considered investment advice. Readers should do their own research.
